International efforts targeting tax neutral jurisdictions are nothing new. Indeed, the work leading to the latest enactment of the economic substance legislation by various jurisdictions dates back to 1996, when the Committee on Fiscal Affairs of the Organization for Economic Cooperation and Development (OECD) launched a project on harmful tax competition. The results of the project were published in a 1998 report on Harmful Tax Competition: An Emerging Global Issue which addressed harmful tax practices in the form of “tax havens” (as they were then called) and harmful preferential tax regimes.
This work was revamped as part of the work under Base Erosion and Profit Shifting (BEPS) Action 5 on countering harmful tax practices by the Forum on Harmful Tax Practices (FHTP) with a priority on preferential regimes (including requiring substantial activity for such regimes). Since the release of BEPS Action 5 Final Report in 2015, the FHTP has resumed the substantial activities factor for no or only nominal tax jurisdictions, in order to level the playing eld and prevent such jurisdictions from attracting profits from certain mobile activities without any corresponding economic activity, that is, to require entities to demonstrate local economic substance.
The outcome of the work was published in Resumption of Application of Substantial Activities Factor to No or only Nominal Tax Jurisdictions (the OECD document) in November 2018. The OECD document is similar to the guidance for determining substance put forward by the European Union’s (EU) inter-governmental Code of Conduct Group (Business Taxation) in mid-2018 (the CoCG guidance).
Following the release of the CoCG guidance and the OECD document, a number of no or nominal tax jurisdictions including the Cayman Islands, the British Virgin Islands (BVI), Bermuda, Barbados, the Isle of Man, Guernsey and Jersey, responded swiftly by introducing their own domestic economic substance legislation to avoid being blacklisted by the EU.
This article considers the cases of the two jurisdictions that Hong Kong businesses are most familiar with – the Cayman Islands and the BVI – which passed The International Tax Cooperation (Economic Substance) Law, 2018 and the Economic Substance (Companies and Limited Partnerships) Act, 2018 respectively in December 2018, both effective from 1 January 2019. While these laws broadly followed the recommendations set out in the OECD document, they are still being reviewed by the EU and are subject to amendment.
The Cayman Islands Tax Information Authority (the Cayman authority) further issued the Economic Substance For Geographically Mobile Activities Guidance (Version 1.0) (the guidance) on 22 February 2019 to provide support for understanding the law enacted. Given that the laws introduced in the Cayman Islands and the BVI are broadly similar, this article sets out the key features of the economic substance legislation in the Cayman Islands and highlights the major differences in comparison to the legislation in the BVI.
Cayman Islands
“Relevant entities” engaged in “relevant activities” are required to fulfil the economic substance requirements in the Cayman Islands.
Definition of relevant entity
- A “relevant entity” means (1) a company (other than a domestic company) that is incorporated under the Companies Law or a limited liability company registered under the Limited Liability Companies Law; (2) a limited liability partnership registered in accordance with the Limited Liability Partnership Law; and (3) a company incorporated outside of the Cayman Islands but registered under the Companies Law. However, a relevant entity does not include an investment fund or an entity that is tax resident outside the Cayman Islands.
- An investment fund is de ned as an entity whose principal business is the issuing of investment interests to raise funds or pool investor funds with the aim of enabling a holder of such an investment interest to benefit from the profits or gains from the entity’s acquisition, holding, management or disposal of investments, including any entity through which an investment fund directly or indirectly invests or operates, but does not include a person licenced under various Cayman Islands laws.
- The guidance elaborates on “tax resident outside the Cayman Islands”, and states that the Cayman authority would regard an entity as tax resident outside the Cayman Islands if that entity is subject to tax in another jurisdiction by reason of domicile, residence or any other criteria of a similar nature. The Cayman authority will request any such entity to produce satisfactory evidence to substantiate their tax resident status outside the Cayman Islands, such as a Tax Identification Number, tax residence certificate and assessment or payment of a tax liability. The entity must also provide details of its parent company, ultimate parent company and ultimate beneficial owners including their respective jurisdictions of tax residence.
Definition of relevant activity
A relevant activity means business of the following:
- Banking;
- Distribution and service centre;
- Financing and leasing;
- Fund management;
- Headquarters;
- Holding company;
- Insurance;
- Intellectual property (IP); or
- Shipping;
but does not include investment fund business.
The legislation further defines each of the above relevant activities, and the Cayman Islands core income generating activities (CIGA), i.e. those activities that are of central importance to a relevant entity in terms of generating income and that are being carried out in the Cayman Islands.
Fulfilling the economic substance test
A relevant entity conducting any of the above relevant activities is considered as satisfying the economic substance test in relation to a relevant activity if the relevant entity:
(a) Conducts CIGA in relation to that relevant activity;
(b) Is directed and managed in an appropriate manner in the Cayman Islands in relation to that relevant activity (e.g. board of directors’ meetings are held at adequate frequencies in the Cayman Islands and minutes of all meetings and appropriate records are kept domestically); and
(c) Having regard to the nature and the level of relevant income derived from the relevant activity, has (i) an adequate amount of local operating expenditure incurred; (ii) an adequate local physical presence; and (iii) an adequate number of full-time and qualified employees physically present in the Cayman Islands.
The economic substance required to pass the test varies for different types of relevant activities.
The minimum requirements apply to pure equity holding companies (i.e. one that only holds equity participations in other entities and only earns dividends and capital gains). For these, the guidance states that a company may engage its registered office service provider to satisfy the reduced economic substance test (i.e. confirming that it has complied with all applicable ling requirements under the Companies Law and that it has adequate human resources and adequate premises in the Cayman Islands for holding and managing equity participations in other entities).
At the other extreme, more stringent requirements apply to a relevant entity engaging in high risk IP business (e.g. where the IP asset was acquired from a related party or through funding the research and development by another person located outside the Cayman Islands, and is then licensed to related parties or exploited by related parties outside the Cayman Islands). For example, a high degree of control over the development, exploitation, maintenance, enhancement and protection of the IP should be exercised by an adequate number of full-time employees with necessary qualifications that permanently reside and perform activities in the Cayman Islands.
The legislation of the Cayman Islands indicates that outsourcing CIGA to third parties or group entities within the jurisdiction is permissible provided that the relevant entity is able to prove its ability to monitor and control the CIGA which are being conducted by the service provider locally. Also, there must be no double counting if the service provider serves more than one relevant entity. Note that this is subject to the EU’s endorsement.
Notification and reporting obligations
All relevant entities that exist prior to 1 January 2019 must comply with the economic substance requirements by 1 July 2019 while Relevant Entities newly set up in the Cayman Islands on or after 1 January 2019 are subject to the requirements from the date they commence the relevant activities.
Starting from 2020, a relevant entity is required to notify the Cayman authority on an annual basis via the Economic Substance Portal (ES Portal) within nine months after the last day of the end of its financial year. The notification should include (1) whether the relevant entity is carrying out a relevant activity and if so, whether any part of its gross income in relation to the relevant activity is subject to tax outside the Cayman Islands (with appropriate supporting evidence), and (2) the date of the end of its financial year. In addition, a relevant entity which is required to satisfy the economic substance test must prepare and submit a separate report to the Cayman authority via the ES Portal within 12 months after the last day of the end of each financial year.
Consequences of non-compliance
If a relevant entity is determined to have failed to fulfil the economic substance requirements, the Cayman authority shall issue a notice to the relevant entity imposing a penalty and demanding rectification. The penalty is KY$10,000 (US$12,000), rising to KY$100,000 (US$120,000) for repeated failure in the subsequent financial year. The Cayman authority shall also notify the registrar of any such failure after two consecutive years, and the registrar can apply to the Grand Court for an order requiring the relevant entity to take rectification action, or to strike them off the register.
There are also penalties (including imprisonment) for failure to provide information or knowingly providing false or misleading information.
Spontaneous exchange of information
The Cayman authority will exchange information with other competent authorities (1) where a relevant entity fails to satisfy the economic substance requirements, (2) where a relevant entity engages in high risk IP business, and (3) where an entity claims to be tax resident in a jurisdiction outside the Cayman Islands, in a systematic and spontaneous manner. These competent authorities will include the jurisdiction of tax residence of the relevant entity’s parent company, ultimate parent company, and ultimate beneficial owner, and the jurisdiction where the entity claims to be tax resident, as applicable.
British Virgin Islands
At the time of writing, the BVI detailed guidance has not yet been released. The following highlights the key differences of the BVI legislation from the Cayman Islands legislation.
- A legal entity which carries on a relevant activity during any financial period must comply with the economic substance requirements in relation to that activity. A legal entity is defined as a company or limited partnership registered in the BVI under the Business Companies Act, 2004 or de ned as such by the Limited Partnership Act, 2017 (including foreign companies and foreign limited partnerships that are captured by such legislation but excluding limited partnerships that do not have legal personality).
- A legal entity in this context does not include a non-resident company or a non-resident partnership. A non-resident company means a company which is resident for tax purposes in a jurisdiction outside the BVI which is not included on Annex 1 to the EU list of non-cooperative jurisdictions for tax purposes (the latest list was released on 12 March 2019). The legislation does not specify the evidence needed to support such tax residence, or whether the entity is required to be subject to tax in its jurisdiction of tax residence. Investment funds are not explicitly excluded from the legal entity definition.
- A similar reduced substance test is applicable to a pure equity holding entity. The ability to use a service provider to meet the test is implied and not explicit.
- For a legal entity that was formed before 1 January 2019, the latest first financial period to which the substance test applies will be for the period from 30 June 2019 to 29 June 2020.
- All legal entities will be required to provide information to enable the BVI International Tax Authority to monitor whether they are carrying out relevant activities and, if so, whether they are complying with the economic substance requirements. The information will be uploaded by the entity’s registered agent and integrated into the existing Beneficial Ownership Secure Search system in the BVI on an annual basis. However, the timing of the first notification and substance reporting is not specified in the legislation.
- Penalties are imposed for operating a legal entity in breach of the economic substance requirements, including fines (up to US$400,000 for a second offence by a high risk IP legal entity) and strike-off. Besides, failure to provide information without reasonable excuse, or intentionally providing false information, can result in imprisonment.
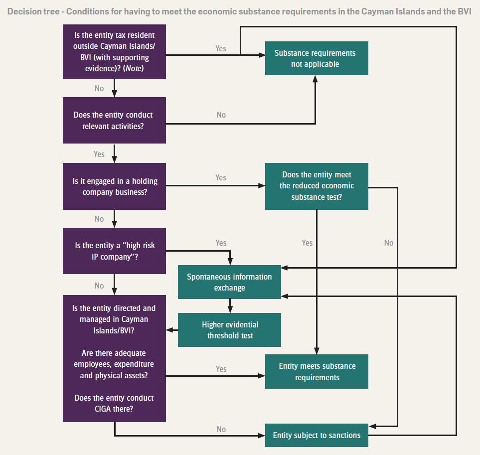
The decision tree below illustrates the conditions for having to meet the economic substance requirements in the Cayman Islands and the BVI.
Note: The economic substance legislation in some other jurisdictions may not include similar carve-out for a tax resident of another jurisdiction, though this is still subject to review by the EU. It is therefore important to look at each jurisdiction’s legislation carefully. Source: Modified from version issued by BVI Finance
A right time to revisit business structures
Historically, many business owners and corporate groups use entities in tax neutral jurisdictions for various purposes including listing vehicles, investment holding (equity or real estate), and IP holding. Oftentimes the benefits are non-tax related, such as capital structural flexibility and compliance cost considerations. However, with the new economic substance requirements, pending further guidance from the relevant jurisdictions and the EU’s review result, businesses may need to revisit their existing holding and operating structures and consider the action needed for these entities, which may include seeking to fulfil the substance requirements, relocating their tax residency to Hong Kong or elsewhere, replacing them with companies in other locations or disposing of unnecessary entities. Thorough evaluation of all tax and non-tax implications (including both historical and prospective positions) should be conducted prior to implementing any actions.
Since the enforcement of the Common Reporting Standard and Country-by-Country Reporting obligations, determining the location of tax residence of companies and individuals has been one of the main concerns of taxpayers. The implementation of the economic substance requirements in tax neutral jurisdictions (particularly those that include carve-out provisions for overseas tax residents) could further complicate the discussion and present an additional challenge to taxpayers around the world. Hopefully, detailed guidance and further clarifications on the ambiguity in the legislation by government officials of the relevant jurisdictions can provide taxpayers with more clarity over the application of the new economic substance rules.
Gwenda Ho is Tax Partner and Ricky Chow is Tax Senior Manager of PwC Hong Kong.
















